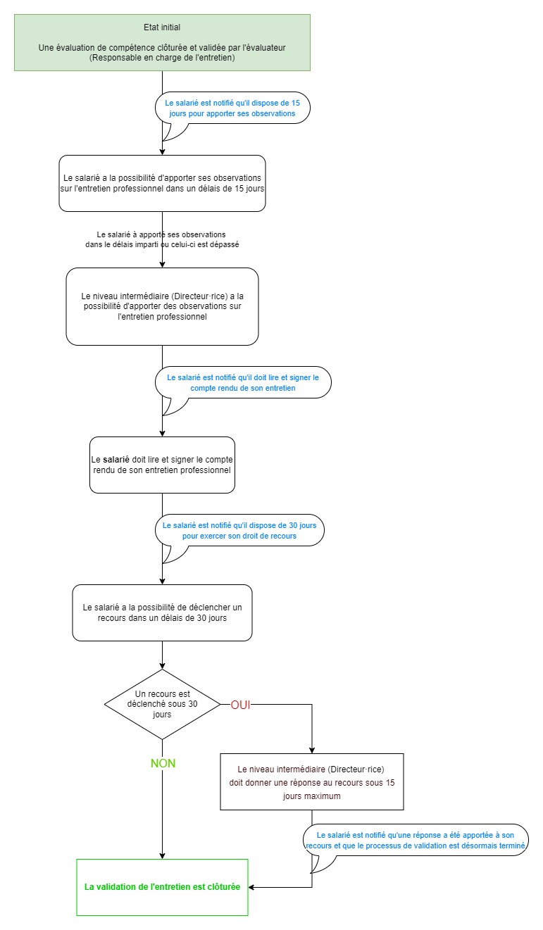
Pour la fonction publique hospitalière ou des entreprises désirant appliquer le même processus, il est possible de réaliser un entretien professionnel avec tout un parcours de validation de l'entretien professionnel (qui démarre après la validation de l'entretien par l'évaluateur) en accord avec le Décret n° 2020-719 du 12 juin 2020.
Ce processus de validation, se déroule tel que le schéma ci-après qui illustre les différentes étapes et notifications faites à l'agent évalué :

Cet article a-t-il été utile ?
C'est super !
Merci pour votre commentaire
Désolé ! Nous n'avons pas pu vous être utile
Merci pour votre commentaire
Commentaires envoyés
Nous apprécions vos efforts et nous allons corriger l'article